Регистрация в Google Home API
Обзор ресурсов для создания вашей демонстрации
Мы приближаемся к середине испытания и хотим поделиться подборкой материалов для него, включая два последних видео с практическими занятиями, созданных командой Google Home. Следите за новостями, чтобы увидеть следующее видео на нашу любимую тему — автоматизацию!
Android — создание мобильного приложения или функции
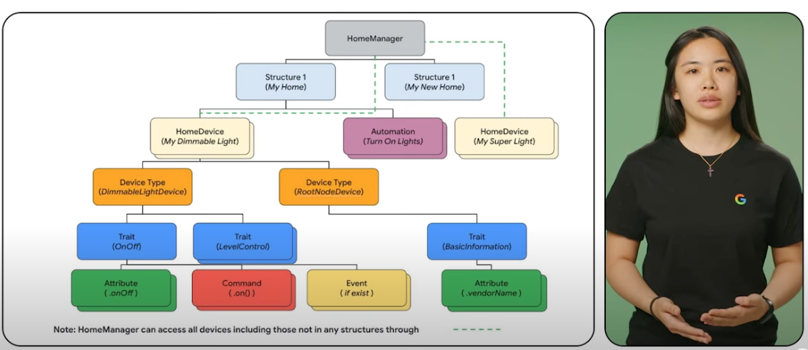
Изучите передовой опыт использования API устройств и структур для представления и управления умным домом. Кроме того, используйте API для ввода в эксплуатацию, чтобы добавлять устройства в экосистему Google Home.
iOS — создание мобильного приложения или функции
Аналогично Android, узнайте, как API-интерфейсы устройств и структур позволяют создавать и управлять умным домом, а также как добавлять устройства с помощью API-интерфейсов для ввода в эксплуатацию. Дополнительно для iOS — создание базовой автоматизации с помощью API-интерфейсов автоматизации.
Библиотека Codelab открыта круглосуточно.
Не нужно ждать следующего видео! Ознакомьтесь со всеми нашими практическими заданиями, которые разбивают сложные темы на понятные этапы.
Часто задаваемые вопросы о вызовах
Есть вопросы по заданию или чувствуете себя в тупике? Вот краткий обзор ключевой информации: от начала работы до подготовки заявок.