Google Home APIs Challenge – Check-in

Ressourcen für die Erstellung Ihrer Demo
Wir nähern uns der Hälfte der Challenge und möchten euch eine Sammlung von Challenge-Ressourcen zur Verfügung stellen, darunter die beiden neuesten Codelab-Videos des Google Home-Teams. Im nächsten Video geht es um ein Lieblingsthema: Automatisierungen.
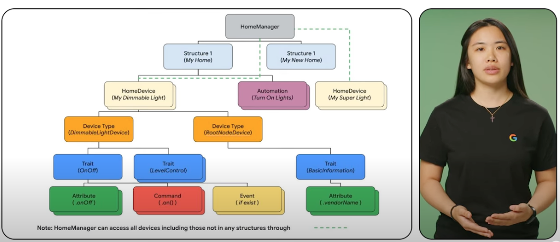
Hier finden Sie Best Practices für die Verwendung der Device API und der Structure API zur Darstellung und Steuerung eines Smart Homes. Außerdem können Sie mit den Commissioning APIs Geräte in das Google Home-Ökosystem einbinden.
Ähnlich wie bei Android erfahren Sie hier, wie Sie mit den Geräte- und Gebäude-APIs ein Smart Home erstellen und verwalten und wie Sie Geräte mit den Commissioning-APIs hinzufügen. Zusatzinformationen für iOS: Erstellen einfacher Automatisierungen mit den Automatisierungs-APIs.
Du musst nicht bis zum nächsten Video warten. In unseren Challenge-Codelabs werden komplexe Themen in leicht verständliche Schritte unterteilt.
Hast du Fragen zur Challenge oder kommst du nicht weiter? Hier finden Sie einen kurzen Überblick über die wichtigsten Informationen, vom Einstieg bis zur Vorbereitung von Einsendungen.