Check-in do desafio das APIs do Google Home
Resumo de recursos para criar sua demonstração
Estamos chegando à metade do desafio e queremos compartilhar uma coleção de recursos, incluindo os dois vídeos mais recentes do codelab criados pela equipe do Google Home. Não perca o próximo vídeo sobre um tema favorito: automações!
Android: criar um app ou recurso para dispositivos móveis
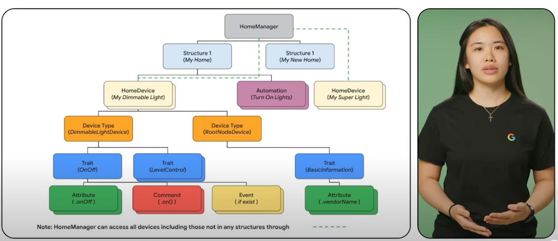
Aprenda as práticas recomendadas para usar as APIs Device e Structure para representar e controlar uma casa inteligente. Além disso, use as APIs de provisionamento para adicionar dispositivos ao ecossistema do Google Home.
iOS: criar um app ou recurso para dispositivos móveis
Assim como no Android, saiba como as APIs Device e Structure podem criar e gerenciar uma casa inteligente e como adicionar dispositivos com as APIs Commissioning. Extra para iOS: como criar automação básica usando as APIs Automation.
A biblioteca de codelabs está aberta 24 horas por dia, 7 dias por semana
Não é preciso esperar até o próximo vídeo ser lançado. Confira todos os nossos codelabs de desafio que dividem tópicos complexos em etapas fáceis de entender.
Perguntas frequentes sobre os desafios
Tem dúvidas sobre o desafio ou está com dificuldades? Confira um resumo rápido das principais informações, desde como começar até a preparação de envios.