Google Home API 挑戰賽簽到

建立試算表時可參考的資源
我們即將完成挑戰的一半,因此想分享一系列挑戰資源,包括 Google Home 團隊製作的兩部最新程式碼研究室影片。敬請期待下部影片,我們將介紹您喜愛的主題:自動化!
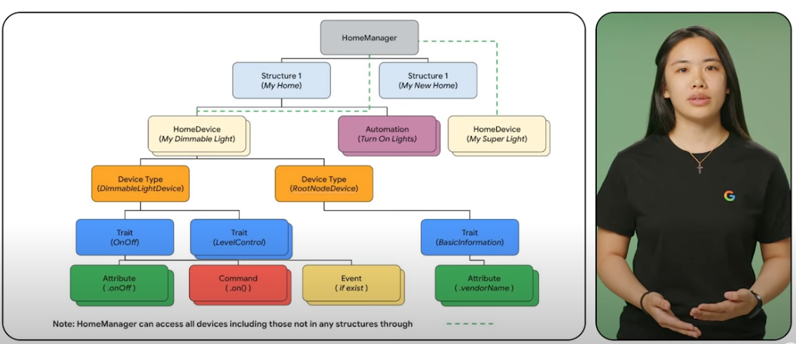
瞭解如何運用裝置和結構體 API 代表及控制智慧住宅,並掌握相關最佳做法。此外,您還可以使用 Commissioning API,將裝置新增至 Google Home 生態系統。
與 Android 類似,瞭解如何透過裝置和結構體 API 建構及管理智慧住宅,以及如何透過委派 API 新增裝置。iOS 額外功能 - 使用 Automation API 建立基本自動化動作。
不必等到下一部影片發布!歡迎參閱所有挑戰程式碼研究室,將複雜主題分解為容易理解的步驟。
對挑戰有疑問或遇到困難嗎?以下簡要說明重要資訊,包括如何開始使用及準備提交內容。