Google Home API 挑战赛签到
用于构建演示的资源汇总
我们即将迎来本次挑战赛的中点,因此想分享一系列挑战赛资源,包括 Google Home 团队制作的两部最新 Codelab 视频。敬请期待下一期视频,其中将介绍一个热门主题 - 自动化!
Android - 构建移动应用或功能
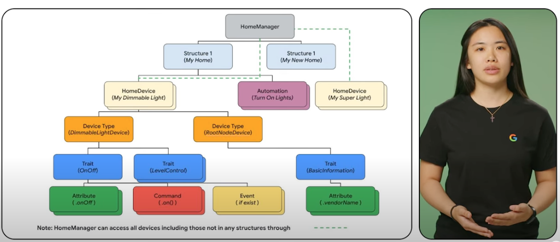
了解使用设备和结构 API 来表示和控制智能家居的最佳实践。此外,您还可以使用调试 API 将设备添加到 Google Home 生态系统中。
iOS - 构建移动应用或功能
与 Android 类似,探索如何使用设备和结构 API 构建和管理智能家居,以及如何使用调试 API 添加设备。iOS 额外内容 - 使用 Automation API 创建基本自动化操作。
Codelab 库全天候开放
无需等到下一个视频发布!查看我们的所有挑战 Codelab,这些 Codelab 将复杂的主题分解为易于理解的步骤。

挑战常见问题解答
对挑战有疑问或感觉遇到了困难?下面简要介绍了从入门到准备提交内容的关键信息。