Google Home APIs Challenge Check-in
ملخّص الموارد اللازمة لإنشاء العرض التوضيحي
اقتربنا من منتصف مدة التحدي، ونريد مشاركة مجموعة من المراجع المتعلقة بالتحدي، بما في ذلك أحدث فيديوهَين من سلسلة "التدريب العملي" التي أنشأها فريق Google Home. ترقَّبوا الفيديو التالي حول موضوع مفضّل، وهو عمليات التشغيل الآلي.
Android - إنشاء تطبيق أو ميزة على الأجهزة الجوّالة
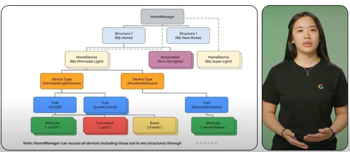
تعرَّف على أفضل الممارسات لاستخدام واجهات برمجة التطبيقات الخاصة بالأجهزة والبنية لتمثيل منزل مزوّد بأجهزة ذكية والتحكّم فيه. بالإضافة إلى ذلك، يمكنك استخدام واجهات برمجة التطبيقات الخاصة بالإعداد لإضافة أجهزة إلى منظومة Google Home المتكاملة.
iOS - إنشاء تطبيق أو ميزة على الأجهزة الجوّالة
كما هو الحال في Android، يمكنك استكشاف كيفية استخدام واجهات برمجة التطبيقات الخاصة بالأجهزة والبنية لإنشاء منزل ذكي وإدارته، وكيفية إضافة الأجهزة باستخدام واجهات برمجة التطبيقات الخاصة بالإعداد. إضافات لنظام التشغيل iOS: إنشاء أتمتة أساسية باستخدام واجهات برمجة التطبيقات الخاصة بالأتمتة
مكتبة الدروس التطبيقية حول الترميز متاحة على مدار الساعة طوال أيام الأسبوع
لا داعي للانتظار حتى نشر الفيديو التالي. يمكنك الاطّلاع على جميع دروسنا التطبيقية حول التحديات التي تقسم المواضيع المعقّدة إلى خطوات سهلة الفهم.
الأسئلة الشائعة حول اختبارات التحقّق من تسجيل الدخول
هل لديك أسئلة حول التحدي أو تشعر بأنّك عالق؟ في ما يلي ملخّص سريع للمعلومات الأساسية، بدءًا من كيفية البدء إلى إعداد الطلبات.