Registro de entrada del desafío de las APIs de Google Home

Resumen de recursos para crear tu demostración
Estamos cerca del punto medio del desafío y queremos compartir una colección de recursos, incluidos los dos videos de codelabs más recientes creados por el equipo de Google Home. Y no te pierdas el próximo video sobre un tema favorito: las automatizaciones.
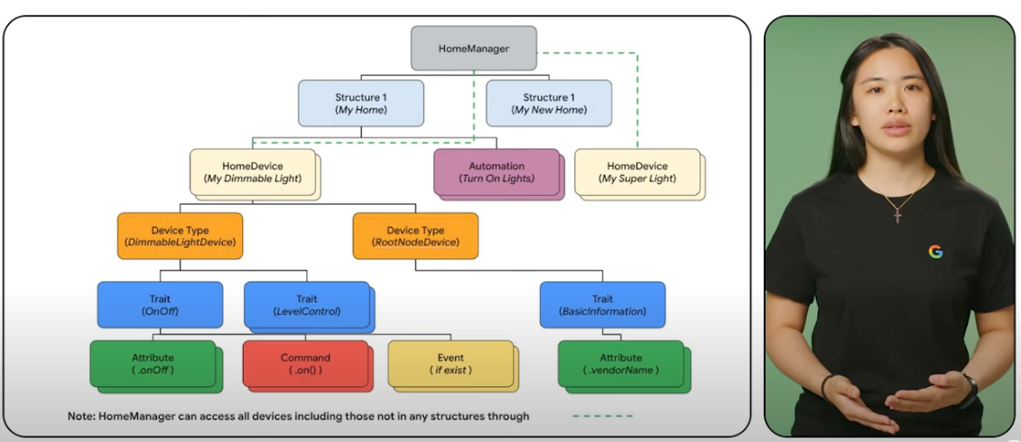
Conoce las prácticas recomendadas para usar las APIs de Device y Structure para representar y controlar una casa inteligente. Además, puedes usar las APIs de Commissioning para agregar dispositivos al ecosistema de Google Home.
Al igual que en Android, explora cómo las APIs de Device y Structure pueden compilar y administrar una casa inteligente, y cómo agregar dispositivos con las APIs de Commissioning. Extra para iOS: Cómo crear automatizaciones básicas con las APIs de Automation
No es necesario esperar a que se publique el próximo video. Consulta todos nuestros codelabs de desafíos que desglosan temas complejos en pasos fáciles de comprender.
¿Tienes preguntas sobre el desafío o sientes que no puedes avanzar? A continuación, encontrarás un resumen rápido de la información clave, desde cómo comenzar hasta cómo preparar los envíos.